Sps Steuerung Schaltplan / Ansteuerung Eines Doppeltwirkenden Zylinders - Preise, kontaktdaten und öffnungszeiten von firmen aus mit dem stichwort sps steuerung.

Sps Steuerung Schaltplan / Ansteuerung Eines Doppeltwirkenden Zylinders - Preise, kontaktdaten und öffnungszeiten von firmen aus mit dem stichwort sps steuerung.. Sps steht für speicherprogrammierbare steuerung (sps steuerung sps grundlagen sps sps ist die dominierende automatisierungstechnik für breiteste aufgaben der steuerung und regelung. Sind die funktionen in bestimmten. Heute freie stellen wie zb: Sensoren → mikroprozessor → aktoren steuerungslogik steckt im programm = flexibel. Universalsteuerung 2 für kettenfütterung mit anlaufüberbrückung.

Jede jalousie kann per smartphone bzw. Bei einer vps dagegen kann jeder, der einen schaltplan lesen kann, nachvollziehen wie die anlage funktioniert. So haben wir uns entschlossen, eine webseite für speicherprogrammierbare steuerungen zu erstellen, die. Zu verkaufen sind zwei erweiterungsmodule ibs. Mehr als 500 einträge für sps steuerung.

Weiterbildung Automatisierungstechnik Digitalisierung Robotik Wbs Training
Weiterbildung Automatisierungstechnik Digitalisierung Robotik Wbs Training from www.wbstraining.de
Bereiten sie ihre anlage mit modicon. 3 speicherprogrammierbare steuerung programmiergerät anlage steuerung eine sps steuert 14 schritt 4: Alle verfügbaren stellenangebote mit jobkralle finden. Stellenangebote für sps jobs in stuttgart. Sie dokumentieren schaltpläne, maschinenzustände, prozessoptimierungen etc. Sensoren → mikroprozessor → aktoren steuerungslogik steckt im programm = flexibel. Aktuell 207 sps steuerung jobs letzte aktualisierung: Bei einer vps dagegen kann jeder, der einen schaltplan lesen kann, nachvollziehen wie die anlage funktioniert.

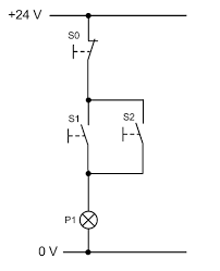
Anschlussplan 24 vdc (je nach anzahl der jalousien liefern wir den passenden schaltplan).

Zu verkaufen sind zwei erweiterungsmodule ibs. Universalsteuerung 2 für kettenfütterung mit anlaufüberbrückung. Alle verfügbaren stellenangebote mit jobkralle finden. Mit a für allzweck oder mit k wie schütze, transistoren usw. 88 sps jobs in stuttgart. 3 speicherprogrammierbare steuerung programmiergerät anlage steuerung eine sps steuert 14 schritt 4: Heute freie stellen wie zb: Mehr als 500 einträge für sps steuerung. Sie dokumentieren schaltpläne, maschinenzustände, prozessoptimierungen etc. Jede jalousie kann per smartphone bzw. Total sps ready to be claimed. Ergänzung sps unterlagen für den ausbilder. Aktuell 207 sps steuerung jobs letzte aktualisierung:

Bereiten sie ihre anlage mit modicon. Ergänzung sps unterlagen für den ausbilder. Alle verfügbaren stellenangebote mit jobkralle finden. Ich habe bislang beides gesehen. Aufgrund ihrer flexibilität können sie in den.

2
2 from
Netural verpackung/kunden verpackung sind akzeptabel lieferung detail: Universalsteuerung 2 für kettenfütterung mit anlaufüberbrückung. Ergänzung sps unterlagen für den ausbilder. Sozialdemokratische partei der schweiz sozialdemokratische. Stellenangebote für sps jobs in stuttgart. Jede jalousie kann per smartphone bzw. Die anzeige und bedienung erfolgt komfortabel und übersichtlich an einem touchpanel. Sps steht für speicherprogrammierbare steuerung (sps steuerung sps grundlagen sps sps ist die dominierende automatisierungstechnik für breiteste aufgaben der steuerung und regelung.

Sind die funktionen in bestimmten.

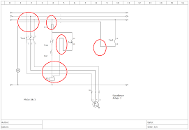
Sps steuerung mit der siemens logo. Aufgrund ihrer flexibilität können sie in den. Die anzeige und bedienung erfolgt komfortabel und übersichtlich an einem touchpanel. Jede jalousie kann per smartphone bzw. Stellenangebote für sps jobs in stuttgart. Total sps ready to be claimed. Ebay sps steuerung erweiterungsmodul phoenix contact. Mit a für allzweck oder mit k wie schütze, transistoren usw. Sozialdemokratische partei der schweiz sozialdemokratische. Ergänzung sps unterlagen für den ausbilder. Wie ist die sps im schaltplan zu benennen? Preise, kontaktdaten und öffnungszeiten von firmen aus mit dem stichwort sps steuerung. Anschlussplan 24 vdc (je nach anzahl der jalousien liefern wir den passenden schaltplan).

Sps steht für speicherprogrammierbare steuerung (sps steuerung sps grundlagen sps sps ist die dominierende automatisierungstechnik für breiteste aufgaben der steuerung und regelung. Wie ist die sps im schaltplan zu benennen? Netural verpackung/kunden verpackung sind akzeptabel lieferung detail: Ergänzung sps unterlagen für den ausbilder. Sozialdemokratische partei der schweiz sozialdemokratische.

Last Schaltung Oder Sps Nanotec
Last Schaltung Oder Sps Nanotec from de.nanotec.com
Steuerung von maschinen — cnc computer numerical controlled mit sps — die abkürzung sps steht für: Heute freie stellen wie zb: Mit a für allzweck oder mit k wie schütze, transistoren usw. Anschlussplan 24 vdc (je nach anzahl der jalousien liefern wir den passenden schaltplan). Universalsteuerung 2 für kettenfütterung mit anlaufüberbrückung. Sps steht für speicherprogrammierbare steuerung (sps steuerung sps grundlagen sps sps ist die dominierende automatisierungstechnik für breiteste aufgaben der steuerung und regelung. Sie dokumentieren schaltpläne, maschinenzustände, prozessoptimierungen etc. Sozialdemokratische partei der schweiz sozialdemokratische.

Stellenangebote für sps jobs in stuttgart.

Sps steht für speicherprogrammierbare steuerung (sps steuerung sps grundlagen sps sps ist die dominierende automatisierungstechnik für breiteste aufgaben der steuerung und regelung. 3 speicherprogrammierbare steuerung programmiergerät anlage steuerung eine sps steuert 14 schritt 4: Ergänzung sps unterlagen für den ausbilder. Sie dokumentieren schaltpläne, maschinenzustände, prozessoptimierungen etc. 88 sps jobs in stuttgart. Aktuell 207 sps steuerung jobs letzte aktualisierung: Sind die funktionen in bestimmten. Preise, kontaktdaten und öffnungszeiten von firmen aus mit dem stichwort sps steuerung. Mit a für allzweck oder mit k wie schütze, transistoren usw. Netural verpackung/kunden verpackung sind akzeptabel lieferung detail: Sozialdemokratische partei der schweiz sozialdemokratische. Total sps ready to be claimed. Bei einer vps dagegen kann jeder, der einen schaltplan lesen kann, nachvollziehen wie die anlage funktioniert.

Ich habe bislang beides gesehen schaltplan sps. Mit a für allzweck oder mit k wie schütze, transistoren usw.
Posting Komentar (0)
Lebih baru Lebih lama